前言
大家好,我是清风。互联网连接了人与人,在过去的30年中,互联网技术不断进化、演化,向纵深发展,政治、经济、社交、生活、工作已经几乎离不开互联网。我们经历了WEB1.0,WEB2.0,以及现在的WEB3.0,我们都知道现在已经发展到了5G网络,而WEB也要向前发展,WEB3.0可以理解为WEB2.0的升级版本,在互联网的发展过程中,可以将其分为3个时代,下面我们分别介绍
一、WEB1.0
Web1.0时代,在上世纪90年代,属于互联网刚刚开始的阶段,各种技术以及人们的思维还没有到位,所以互联网还主要是信息发布和获取渠道,也有人称其为可读互联网时代(其实也可以写,论坛、聊天室都可以写,早期互动的脚本语言如CGI,ASP、PHP、JSP、.net等)。那个时候,火遍互联网的是门户网站,如国外的雅虎、美国在线(AOL),国内的四大门户如中华网、新浪、搜狐、网易。当然,也有人戏称中国只有一大门户即Hao123,因为这个网址导航站“占领”了用户的浏览器,只有用户打开浏览器,就会默认打开Hao123网站,使之成为了真正的门户,熟悉早期互联网的人都知道Hao123后来卖给了百度,其创始人李兴平和265(卖给了谷歌)创始人蔡文胜还开发了一个门户——针对小孩子打游戏的4399。当然,还有一些如腾讯、FM365、亿唐、21CN等门户,大部分都销声匿迹了。这些门户网站,主要是发布信息,以新闻为主,而上网的用户主要是以看为主,这可能就是所谓的“可读”互联网的意思吧。因为互联网的出现,带来了商业的“繁荣”,大量企业域名前加个“e”就互联网公司了,有个“DOT-COM”域名就可以写商业计划书,然后去美国纳斯达克上市了。初期的浏览器公司网景等都是股市的香饽饽,随着2000年4月互联网泡沫破灭,大量互联网公司停滞或关闭,纳斯达克市值也大幅蒸发,包括网易也险些踢出纳斯达克。当然,如果说当时的互联网只是“可读”也不太客观,在那个年代其实也有很多可以“互动”的方式和平台,如电子邮箱服务、留言板服务、聊天室、论坛、博客等,知名的平台也很多,如163、263、碧海银沙、天涯、博客中国、联众(棋牌游戏类)、5460、人人网、猫扑等,也有相应的协议如:SMTP、FTP等等,但是整体互动性却是是弱一些,大量平台的互动停留在评论等服务上。但是,有三个比较大的服务却是在这个阶段火爆起来的,一个是电子商务服务,一个是搜索引擎,一个是即时通讯。国外典型电子商务代表如亚马逊、易贝、环球资源等,国内的代表是阿里巴巴和慧聪,当然还有另类的中化网。2003年的非典,让在线购物迅速发展起来,典型的8848、卓越、当当、搜狐商城,真正笑到最后的是淘宝,卓越被亚马逊收购后几乎消亡,当当目前还在,虽然上市火了一段时间,也收购了国内的母婴平台红孩子,但确实是大不如前。搜索引擎方面,雅虎算是开山鼻祖,国内搜狐模仿的最像,但是随着谷歌推出基于“关键词”的搜索服务后,雅虎这种基于目录的搜索随即没落,搜狐搜索也关停了,当然后来又做了搜狗搜索,随之起来的是百度、一搜等搜索,最终百度成为搜索领域国内一哥。在即时通讯方面,国际上知名的是ICQ和MSN,马化腾以ICQ为蓝本推出了OICQ,后又更名为QQ,也就是现在的企鹅大厂。这也就是当时的BAT,也有人说应该加上京东,就是BATJ。在组织形式上,这个时代和传统企业差别并不大,只是造就了大量的互联网公司新岗位。互联网忠实拥趸当时提出了互联网精神:开放、共享、无边界,在当时也却是像那么回事。
二、WEB2.0
Web2.0时代,也就是我们当下所处的这个互联网时代。随着技术与应用的不断发展,互联网呈现繁荣景象,尤其是国内互联网,在应用领域可以说是傲视全球,随之而来的是大量巨无霸(大厂)的出现,以打造平台的名义形成大量商业帝国。这个时代显著的特征是一家独大,强者恒强。传统营销领域有个二元定律,讲的是,在一个竞争趋于饱和的市场,一般会有两个大品牌垄断市场,如可口可乐和百事可乐,佳洁士和高露洁,麦当劳和肯德基等,但是在互联网领域,永远是一家独大,如淘宝的存在,让一号店、唯品会、有啊、拍拍、苏宁易购几乎没有获取多少市场份额,阿里巴巴几乎垄断B2B市场,腾讯垄断即时通讯市场,美团垄断外卖市场,百度垄断搜索引擎市场等等。Web2.0的显著特点是“互动”,用户即是内容的获取者同时也是内容的创造者,也就是俗称的UGC(用户创造内容),典型的应用如推特、油管、优步、微博、脸书、今日头条、抖音、知乎、小红书、新氧、公众号、滴滴、喜马拉雅等等,互联网大厂只需搭建好平台,做好游戏规则,剩下的就交给用户了。由于大量平台、应用的出现,用户需要注册大量的平台、APP、小程序,账户密码一大推,手机每天都得收取验证码、广告等等,这就是所谓的“中心化”,平台利用用户创造的内容、用户信息即所谓的大数据进行各种盈利,而和用户基本无关。相反,用户却被大数据骚扰的不胜其烦,甚至出现大数据“杀熟”的情况。“互联网+”概念的出现,让大量传统企业纷纷探寻互联网之路,从电商、互联网推广、内容营销、直播带货、O2O到企业内部信息化改造等,也纷纷投入互联网大军,但是早期的还好,后期由于互联网红利不再,大量企业在互联网上投入大量精力、财力、人力,但是收获颇微,但又不得不参与,很是尴尬。在组织形式上,这个时代提出了“扁平化”的概念,因为互联网要求响应及时,决策要快,所以推出这个组织形式概念。小米提出的互联网思维“专注、极致、口碑、快”虽然不够准确,但却是这个时代的代表。第一代互联网人提出的互联网精神,在Web2.0时代几乎彻底报废,各个大厂不但不开放、共享,还不断建“墙”,在形成各自所谓闭环的同时搭建商业帝国,摒弃了互联互通。
三、WEB3.0
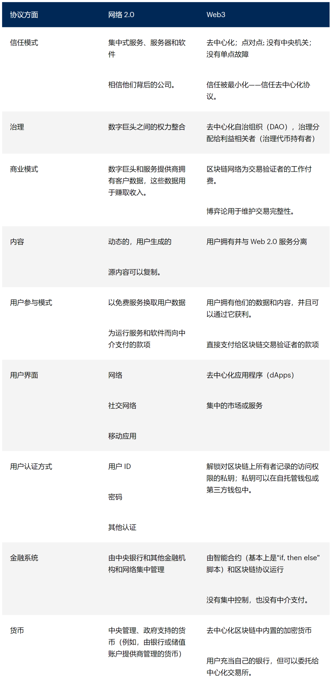
随着矛盾不断凸显,WEB3.0,也称WEB3,一个拥护开放、无需信任、无需权限的网络时代随之而来。WEB3理解并可以满足用户需求,了解用户习惯,自动进行资源筛选、智能匹配,给出用户答案。WEB3.0是一个由用户到网络再到用户的过程,人工智能便是最好的例证。Web3.0时代,即将来临的时代,也是当下炒作最火的概念,由于大量投资机构、传统互联网大厂纷纷入局,重仓压入,赚足企业、用户眼球。关于Web3.0的概念也是众说纷纭、莫衷一是。Web3.0的典型特征是所有权归属。由于是去中心化的模式,所以上一代大厂要被“革命”,因为他们是典型的中心化模式代表,而且是极其中心化、重心化、中介化。在理想的Web3.0时代,用户创造内容后不是成为大厂的内容和数据,而是自己拥有其所有权,谁想使用,必须要经过授权或者是付费使用,也就是说,用户是内容的创造者也是内容的拥有者。其次,整个Web3.0时代,用户的身份是唯一的、统一的,不会像上个时代,每个平台、应用都要注册一个账号,账号之间也不相关。Web3.0时代就不需要了,一套账户走天下,而且账号信息都是加密且保留在自己手中,极其安全。同时基于分布式存储的应用,各种数据也是安全的,也不会被大厂随意使用。再有就是,Web3.0时代的互联网是可信的互联网,基于区块链技术的信任塑造,信任不需要被中介、中心化组织确认,任何人都可以做到。垄断在这个时代也将不复存在,随着区块链、分布式存储技术与思想的应用,垄断(中心化)组织将不断、逐级被去掉,最终做到P2P(端到端),即公平、公正、公开。“结果”也不是被大厂控制,而是靠空开的智能合约决定,因果循环。在组织形式上,新型的去中心化自治组织(DAO)将得到极大应用,共创、共建、共享、共治形成标配、主流。第一代互联网人提出的互联网精神,也许在这个时代会实现,基于技术,也基于思想进步,也许是基于无奈。
区别
最后
建了一个微信群,感兴趣的可以加一下
web3.0时代已经来了!一些前沿新闻资讯早知道,在这里我们一起交流和探讨~
注:二维码失效了望告知,会贴出新的二维码
