对小程序开发市场不了解的话,有一些企业商家可能会找传统的建站公司去定制小程序,也就是我们通常说的外包公司。
要制作一款完整的小程序系统,这对外包公司的要求还是挺高的,要技术娴熟,对行业有深入研究的,才有可能开发出完整的行业小程序解决方案,打通整个业务逻辑。
现在定制市场还是存在一定乱象的,技术水平也参差不齐,有专业的网络建站公司,也有两三个人的“作坊式”小团队,且存在乱收费现象。所以在选择外包公司时,一定要对公司的整体情况有清晰的认识。
做小程序定制的话,一般成本较高,大概在3万以上,页面个性化较强、功能较复杂的话,十几万、几十万的也有。这种还是比较适合有一定预算的大型公司或连锁品牌机构。
另外,还要投入域名、服务器、运维等资源成本,这又是一项持续性的投入。
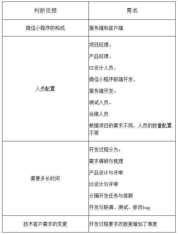
相对来说,定制开发周期也比较长,在开发过程中,如果需求变更,还会继续延长周期。
有的外包公司生成会提供源码,对于不懂技术的,提供源码用处也是不大的,还要有专业的技术人员去做维护、二次开发,这又是一笔资金投入。

话说回来,不管定制什么类型的小程序,如餐饮、商城、教育、预约服务、分销等等,市场上都有现成的SaaS系统可以满足的,并且能快速上线。有现成系统能满足的话,又何必费时费力还费钱的去做定制呢?!

现在,即使是有资金实力的品牌商,往往也不愿意花费较长时间和费用去做定制的,因为使用SaaS系统制作小程序,上线快、费用低,不需要部署域名、服务器、IT人员等资源,可以尽早的投入运营,收获红利。 SaaS服务商还提供产品、技术、运维,以及后续的功能更新迭代,商家自己只需要专注于本身的店铺经营即可,比较省心。
市场上的SaaS系统,比如某赞、某盟、得有店,等有一定知名度的,都是经过市场验证的成熟产品,还是比较靠谱的。
某赞、某盟,功能较少的基础版,价格都在每年几千、上万的,需要功能多些的,价格差不多两万左右,不考虑预算的可随意。
得有店,不管你是做餐饮的、外卖、零售电商、线上展示、生活服务等等,都能满足各行业的场景需求,还有各种丰富实用的营销工具,如拼团、秒杀、分销、会员卡、积分、礼品卡等等,商家可以做社交营销裂变,获客转化。并且系统是完全免费的,可自行体验,免费制作小程序,它不香吗?
