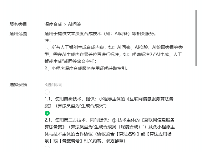
一、官方要求
1.算法备案截图
2.合作协议截图
二、获取截图
1.如何获取腾讯混元大模型算法备案凭证?
在网信办的互联网信息服务算法备案系统中选择备案编号搜索“网信算备440305295988701230071号 ” 即可查看并进行截图;
2.腾讯混元助手的订单合同获取
在 控制台 中进行申请,选择“订单合同”,勾选产品名称是“腾讯混元大模型”的订单,即可下载获取订单合同。
申请【深度合成-AI问答】类目--使用第三方技术(腾讯云混元大模型算法)通过记录
1.算法备案截图
2.合作协议截图
二、获取截图
在网信办的互联网信息服务算法备案系统中选择备案编号搜索“网信算备440305295988701230071号 ” 即可查看并进行截图;
2.腾讯混元助手的订单合同获取
在 控制台 中进行申请,选择“订单合同”,勾选产品名称是“腾讯混元大模型”的订单,即可下载获取订单合同。
5 个评论
有老哥是使用成长计划里面混元大模型“申请【深度合成-AI问答】类目”的吗?有通过的不?
备案凭证只用上面的截图就行吗?
混元是送的,没有订单怎么整?
个人不行吧?
没找到 勾选产品名称是“腾讯混元大模型”的订单 在哪里