收藏
回答

小程序服务类目审核材料问题?

AppID
wx0772be66fb117f42

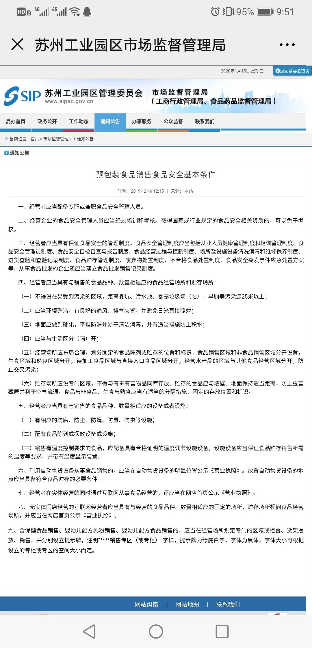
我司为新上线小程序商家,在申请商品类别时发生“保健食品”无法通过审核,理由为无“食品经营许可证”。由于我司注册地为江苏自贸区苏州片区,根据江苏省政府关于自贸区最新政策,自2019年12月1日起,对只销售“预包装食品”(不含散装,冷冻食品)采用“食品经营备案制”,且预包装食品中也包含“保健食品,婴幼儿配方奶粉,婴幼儿配方食品”等(见通告第九条),还请按最新规定给予审核!谢谢!

回答关注问题邀请回答
收藏

3 个回答

  • 社区运营专员-HAHA
    社区运营专员-HAHA
    2020-01-16

    你好,建议重新提交审核。

    2020-01-16
    有用
    回复
  • Ltt
    Ltt
    2020-01-15

    你好,反馈已收到,我们核实下,有进展会同步。

    2020-01-15
    有用
    回复
  • LokNum🎣
    LokNum🎣
    2020-01-15

    等官方回复吧

    2020-01-15
    有用
    回复
登录 后发表内容
问题标签