小程序
小游戏
企业微信
微信支付
扫描小程序码分享
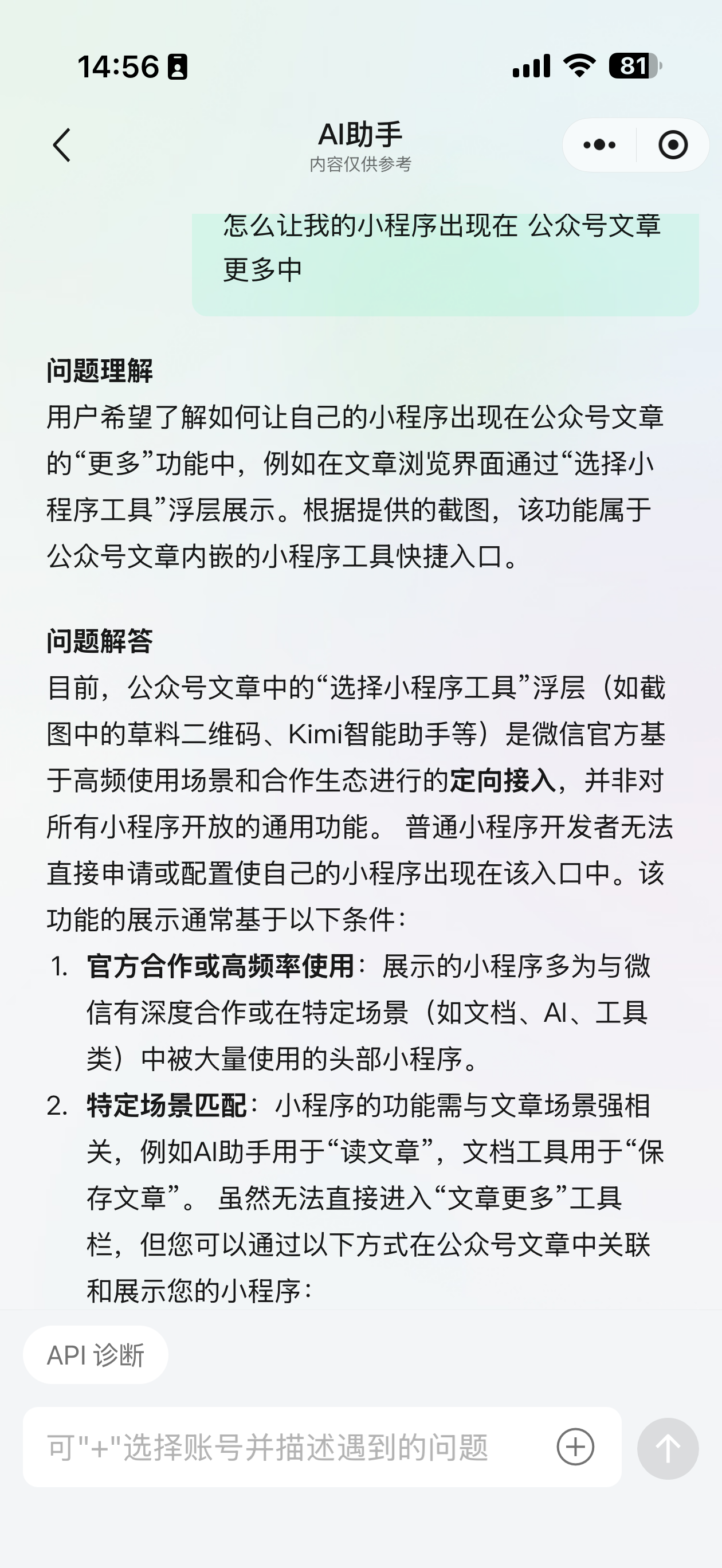
每个公众号文章 点击右上角->更多->用小程序打开(或者 用其他应用打开)会有一些小程序列表可以选择。如何让我的小程序出现在这个列表中,我的小程序代码已经实现接收url参数以及后续功能。。问了AI 说是要么定向和微信合作,或者是头部小程序才可能出现在列表中,不知道是否真的是这样。
1 个回答
加粗
标红
插入代码
插入链接
插入图片
上传视频
接入聊天素材打开小程序后,且用户曾经使用过你的小程序才会显示在列表,可参考文档:https://developers.weixin.qq.com/miniprogram/dev/framework/material/support_material.html
你好,麻烦通过点击下方“反馈信息”按钮,提供出现问题的。
关注后,可在微信内接收相应的重要提醒。
请使用微信扫描二维码关注 “微信开放社区” 公众号
接入聊天素材打开小程序后,且用户曾经使用过你的小程序才会显示在列表,可参考文档:https://developers.weixin.qq.com/miniprogram/dev/framework/material/support_material.html