我处有个公众号要办理迁移。公众号原主体已注销,注销超过90天,清算组已解散,公章等已收回。原主体的登记证书扫描件、注销的红头文件还在。
之前按照与腾讯客服沟通的,已出具好说明函,说明了迁移后的归属问题(如图1)。
在本地一公证处询问,答复是:说明函须同腾讯方面确认格式、内容是否可行,若可行,可帮忙对说明函进行公证。但《微信公众号迁移申请函》他们不可公证,因原主体已不存在。
现在我处想问4点:
1、如图1的说明函格式、内容是否完整正确,能否通过微信公众号迁移的审核标准?
(图1)
2、按照我们的情况,能否只公证说明函,而《迁移申请函》不做公证,仅原主体法人代表签字、目标主体法人代表签字盖章就可?
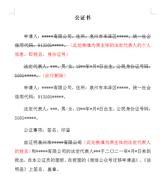
3、若《迁移申请函》必须公证,公证书原主体方能否以原法人代表的个人身份来做公证(如图2,红字处)?
(图2)

现在可以在线办理迁移公证了,流程如下。
所需资料:主体证件照片、法人身份正反面照片、公众号后台截图;
迁移要求:账号能正常登录,主管理员能扫码。
办理方法
资料准备好后,可通过“信息产权”公众号快速办理迁移公证,全程1个工作日内可完成。
关注【信息产权】公众号后,在菜单栏点击“迁移公证”即可办理。
温馨提示
1.个人主体公众号需提供注册人身份正反面照片;
2.若公众号主体已注销,则无需提供营业执照照片。
你好,公众号/小程序相关迁移问题请在微信--发现--小程序--搜索腾讯客服--选择公众平台业务提单,后续会有相关的人员及时跟进。 请参考知识库提单腾讯客服:https://developers.weixin.qq.com/community/develop/doc/0002eefc664c1043cbbb531ea5b009