收藏
回答

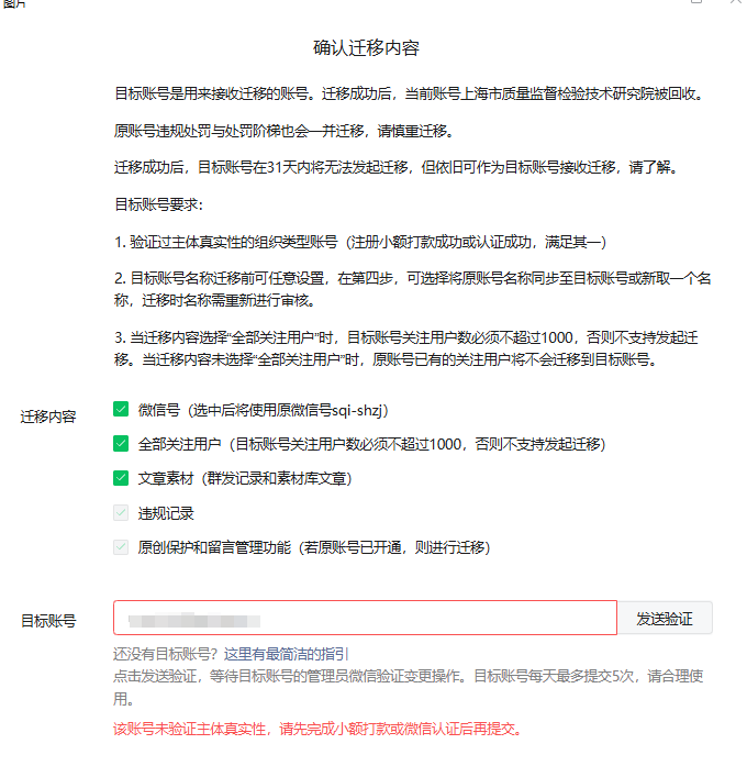
迁移账号,目标账号可以不做认证,通过小额打款验证真实性吗?待迁移成功后再做认证。小额打款在哪里操作?

回答关注问题邀请回答
收藏

1 个回答

  • 智能回答 智能回答 本次回答由AI生成
    08-06
    有用
登录 后发表内容
问题标签