收藏
回答

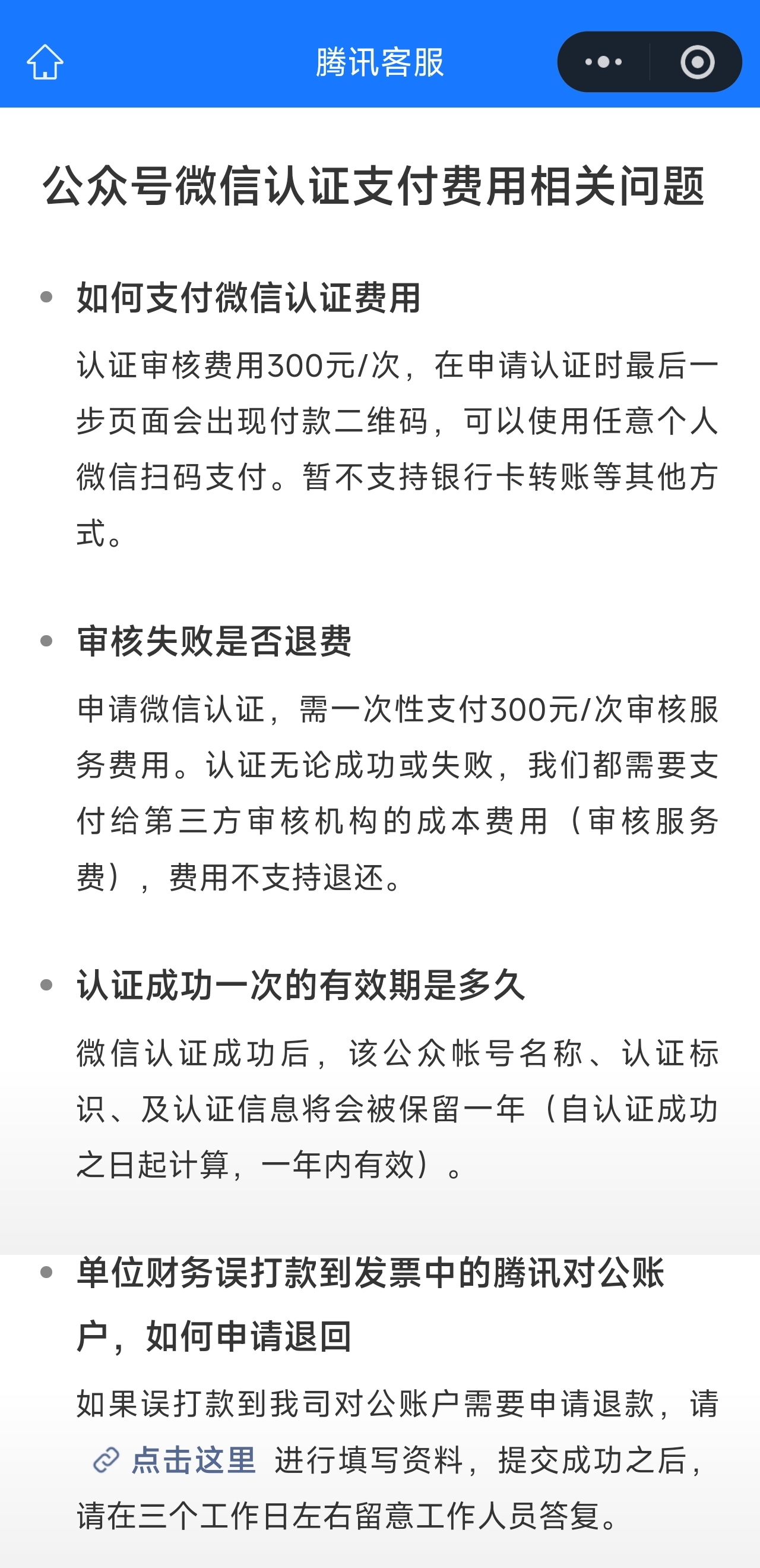
微信公众号平台认证费重复缴费,怎么申请退费?

公众号ID
(公众号:gh_c3fae6851e65)

您好,我单位在支付微信平台公众号的认证费时,由经办人先行通过微信支付了,等经办人把票据提交到财务时,财务又将该笔款项打到了贵公司的对公账户中,发生了重复缴费的情况。申请退一笔费用。请尽快联系我。

回答关注问题邀请回答
收藏

1 个回答

  • 拾忆
    拾忆
    01-13

    复制下面链接到微信内访问。

    #小程序://腾讯客服/0cVAcLvLrnmJGqC

    01-13
    有用 1
    回复 8
    • 王红
      王红
      01-13
      复制那个链接到哪里可以提交退费申请呀?有操作流程吗?我找了一下午,也没有找到呢?
      01-13
      回复
    • 拾忆
      拾忆
      01-13回复王红
      01-13
      回复
    • 王红
      王红
      01-13回复拾忆
      复制“#小程序://腾讯客服/0cVAcLvLrnmJGqC”到微信哪里打开呀请问?我找不到点击这里这个模块呀
      01-13
      回复
    • 拾忆
      拾忆
      01-13回复王红
      微信内任意聊天框、文件传输助手或者群消息,因为链接只能在微信内访问。
      01-13
      回复
    • 王红
      王红
      发表于移动端
      01-13回复拾忆
      非常感谢,终于找到入口了
      01-13
      回复
    查看更多(3)
登录 后发表内容
问题标签