小程序
小游戏
企业微信
微信支付
扫描小程序码分享
之前的公司账号被注册,管理人离职 现在由我来管理 但是没有账号密码 怎么找回
1 个回答
加粗
标红
插入代码
插入链接
插入图片
上传视频
企业/媒体/组织类型(有对公账户)
需结合主体名称、对公银行账户的验证方式找回帐号,具体步骤如下:
第一步【填写资料】:您需按网页指引填写主体信息、重置管理员身份(填写新管理员信息并扫码,找回成功后该信息将更新为管理员)并提供【新的登录邮箱】;
第二步【激活邮箱】:登录新邮箱激活找回邮箱后留意微信号上我司推送帐号找回的重要打款信息;
第三步【打款验证】:使用找回帐号时填写的对公帐号向腾讯指定账户进行指定金额打款(需在10天内完成打款),若打款信息正确则在1个 工作日左右推送验证结果至管理员微信号上,且所打款的金额将在3个工作日内原路退还到对公账户上;
第四步【重设密码】:您需使用新邮箱在MP平台进行重设密码再登录公众平台使用即可。
流程图如下:
步骤详细说明:
1)方法一:找回帐号网址(复制链接到浏览器上打开:http://mp.weixin.qq.com/acct/findacct?action=scan)
方法二:如需找回同主体名下申请的帐号,请您登录上公众平台,点击“公众号设置”->“帐号详情”->“主体信息”->“详情”;在主体绑定帐号这一栏点击“查询”->找回帐号;根据页面提示填写信息;
2)查收新扫码微信号上帐号找回的信息通知,并且在规定时间之前打款指定金额至腾讯收方帐号验证;
3)打款完成后请认真核对打款交易是否成功;
4)验证成功后即可在电脑打开网站(复制链接:http://mp.weixin.qq.com/acct/resetpwd?action=send_email_page),输入之前填写的新邮箱进行重设密码操作;
5)谨记新邮箱+新密码登陆公众平台(复制链接到浏览器上打开http://mp.weixin.qq.com/)。
温馨提示:
1)必须有对公帐户,如没有对公帐户(包括个体户),请尽快去银行办理并确认该对公户能够正常接收款项后再进行帐号找回操作;
2)提供的新登陆邮箱必须为“未绑定过个人微信,且未申请过公众号”的新邮箱;
3)操作成功后,公众号运营者身份证信息 和管理员微信号也同时更换成功。
企业/媒体/组织类型(无对公账户)
请准备好以下信息,联系公众平台人工客服反馈,相关工作人员核实后会在3个工作日内与您联系。
1、公众号(邮箱或ID):
2、提供当时认证运营者名下的个人微信号(需开通微信支付):
3、微信号绑定的银行卡/信用卡(卡后四位数):
4、注册时提供的营业执照:
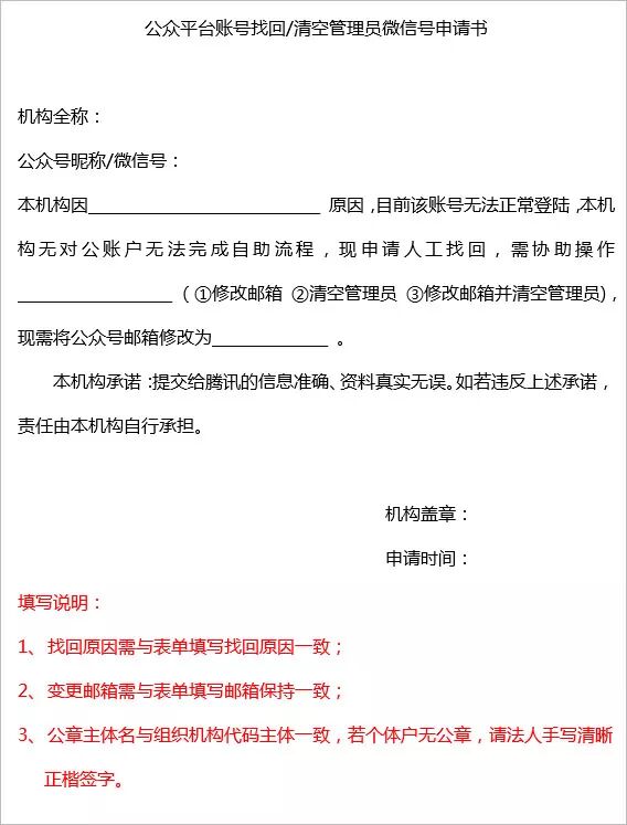
5、申请找回帐号的书面说明(需填写申请原因、及加盖主体公章):
6、需要修改邮箱(未绑定过微信/公众号的邮箱):
1、若无法提交运营者资料可用法人资料代替;
2、如果公众号通过非正常途径申请、或未进行信息登记,则无法再进行核实,建议可以申请新的公众帐号使用。
疑难问题:
为什么找回帐号后还会提示开启安全保护呢?
此类情况是因为新绑定的管理员微信号上限导致,请您更换找回时运营者其他的微信号开启安全保护验证绑定即可。
补发“微信公众平台”下发的打款信息。
如“微信公众平台”下发的打款信息通知误删或超时未收到,需协助补发,请您使用微信扫描以下二维码向“腾讯客服”公众号描述您的问题进行反馈。
你好,麻烦通过点击下方“反馈信息”按钮,提供出现问题的。
关注后,可在微信内接收相应的重要提醒。
请使用微信扫描二维码关注 “微信开放社区” 公众号
企业/媒体/组织类型(有对公账户)
需结合主体名称、对公银行账户的验证方式找回帐号,具体步骤如下:
第一步【填写资料】:您需按网页指引填写主体信息、重置管理员身份(填写新管理员信息并扫码,找回成功后该信息将更新为管理员)并提供【新的登录邮箱】;
第二步【激活邮箱】:登录新邮箱激活找回邮箱后留意微信号上我司推送帐号找回的重要打款信息;
第三步【打款验证】:使用找回帐号时填写的对公帐号向腾讯指定账户进行指定金额打款(需在10天内完成打款),若打款信息正确则在1个 工作日左右推送验证结果至管理员微信号上,且所打款的金额将在3个工作日内原路退还到对公账户上;
第四步【重设密码】:您需使用新邮箱在MP平台进行重设密码再登录公众平台使用即可。
流程图如下:
步骤详细说明:
1)方法一:找回帐号网址(复制链接到浏览器上打开:http://mp.weixin.qq.com/acct/findacct?action=scan)
方法二:如需找回同主体名下申请的帐号,请您登录上公众平台,点击“公众号设置”->“帐号详情”->“主体信息”->“详情”;在主体绑定帐号这一栏点击“查询”->找回帐号;根据页面提示填写信息;
2)查收新扫码微信号上帐号找回的信息通知,并且在规定时间之前打款指定金额至腾讯收方帐号验证;
3)打款完成后请认真核对打款交易是否成功;
4)验证成功后即可在电脑打开网站(复制链接:http://mp.weixin.qq.com/acct/resetpwd?action=send_email_page),输入之前填写的新邮箱进行重设密码操作;
5)谨记新邮箱+新密码登陆公众平台(复制链接到浏览器上打开http://mp.weixin.qq.com/)。
温馨提示:
1)必须有对公帐户,如没有对公帐户(包括个体户),请尽快去银行办理并确认该对公户能够正常接收款项后再进行帐号找回操作;
2)提供的新登陆邮箱必须为“未绑定过个人微信,且未申请过公众号”的新邮箱;
3)操作成功后,公众号运营者身份证信息 和管理员微信号也同时更换成功。
企业/媒体/组织类型(无对公账户)
请准备好以下信息,联系公众平台人工客服反馈,相关工作人员核实后会在3个工作日内与您联系。
1、公众号(邮箱或ID):
2、提供当时认证运营者名下的个人微信号(需开通微信支付):
3、微信号绑定的银行卡/信用卡(卡后四位数):
4、注册时提供的营业执照:
5、申请找回帐号的书面说明(需填写申请原因、及加盖主体公章):
6、需要修改邮箱(未绑定过微信/公众号的邮箱):
温馨提示:
1、若无法提交运营者资料可用法人资料代替;
2、如果公众号通过非正常途径申请、或未进行信息登记,则无法再进行核实,建议可以申请新的公众帐号使用。
疑难问题:
为什么找回帐号后还会提示开启安全保护呢?
此类情况是因为新绑定的管理员微信号上限导致,请您更换找回时运营者其他的微信号开启安全保护验证绑定即可。
补发“微信公众平台”下发的打款信息。
如“微信公众平台”下发的打款信息通知误删或超时未收到,需协助补发,请您使用微信扫描以下二维码向“腾讯客服”公众号描述您的问题进行反馈。