小程序
小游戏
企业微信
微信支付
扫描小程序码分享
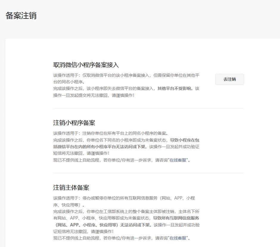
微信小程序主体变更后,提示要重新备案,但是直接变更显示【不允许变更备案主体】,所以这个到底是要选【取消微信小程序备案接入】还是【注销小程序备案】?还有就是重新备案期间,小程序还可以正常使用不?
1 个回答
本回答由AI生成,可能已过期、失效或不适用于当前情形,请谨慎参考
加粗
标红
插入代码
插入链接
插入图片
上传视频
关注后,可在微信内接收相应的重要提醒。
请使用微信扫描二维码关注 “微信开放社区” 公众号