第三方客服系统接入 - 接入和数据运转流程
概述
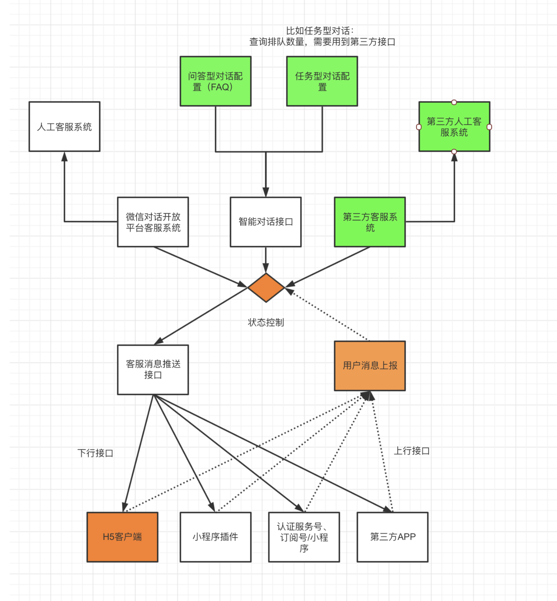
为方便微信对话开放平台客户快速接入微信智能对话服务,降低用户的接入成本,现开放人工客服
系统向第三方平台客服系统开放接入的流程, 并绘制如下第三方人工客服系统在进行接入的过程中将会用到如下接口
来完成诸如:等候排队,人工客服接入、对人工客服进行评价等相关功能
流程示意图:

The translations are provided by WeChat Translation and are for reference only. In case of any inconsistency and discrepancy between the Chinese version and the English version, the Chinese version shall prevail.Incorrect translation. Tap to report.