# 快速入门
公众平台技术文档的目的是为了简明扼要的说明接口的使用,语句难免苦涩难懂,甚至对于不同的读者,有语意歧义。万事皆是入门难,对于刚入门的开发者讲,更是难上加难。
为了降低门槛,弥补不足,我们编写了《开发者指引》来讲解微信开放平台的基础常见功能,旨在帮助大家入门微信开放平台的开发者模式。
已熟知接口使用或有一定公众平台开发经验的开发者,请直接跳过本文。这篇文章不会给你带来厉害的编码技巧亦或接口的深层次讲解。对于现有接口存在的疑问,可访问 社区 发帖交流、联系腾讯客服或使用微信反馈。
# 1.1 申请服务器
以腾讯云服务器为示例:腾讯云服务器购买入口
如你已有小程序,并且已开通小程序云开发,则可以使用 服务号环境共享 能力,在服务号中使用云开发。
# 1.2 搭建服务
以web.py网络框,python,腾讯云服务器为例介绍。
1)安装/更新需要用到的软件
安装python2.7版本以上
安装web.py
安装libxml2, libxslt, lxml python
2)编辑代码,如果不懂python 语法,请到python官方文档查询说明。
vim main.py
# -*- coding: utf-8 -*-
# filename: main.py
import web
urls = (
'/wx', 'Handle',
)
class Handle(object):
def GET(self):
return "hello, this is handle view"
if __name__ == '__main__':
app = web.application(urls, globals())
app.run()
3)如果出现“socket.error: No socket could be created“错误信息,可能为80端口号被占用,可能是没有权限,请自行查询解决办法。如果遇见其他错误信息,请到web.py官方文档,学习webpy 框架3执行命令:sudo python main.py 80 。
4)url填写:http://外网IP/wx (外网IP请到腾讯云购买成功处查询)。如下图,一个简单的web应用已搭建。
# 1.3 注册服务号
# 1.4 开发者基本配置
- 前往「微信开发者平台 - 我的业务与服务 - 服务号 - 开发信息」进行相关配置

3) 现在选择提交肯定是验证token失败,因为还需要完成代码逻辑。改动原先main.py文件,新增handle.py
a)vim main.py
# -*- coding: utf-8 -*-
# filename: main.py
import web
from handle import Handle
urls = (
'/wx', 'Handle',
)
if __name__ == '__main__':
app = web.application(urls, globals())
app.run()
b)vim handle.py
先附加逻辑流程图
# -*- coding: utf-8 -*-
# filename: handle.py
import hashlib
import web
class Handle(object):
def GET(self):
try:
data = web.input()
if len(data) == 0:
return "hello, this is handle view"
signature = data.signature
timestamp = data.timestamp
nonce = data.nonce
echostr = data.echostr
token = "xxxx" #请按照公众平台官网\基本配置中信息填写
list = [token, timestamp, nonce]
list.sort()
sha1 = hashlib.sha1()
map(sha1.update, list)
hashcode = sha1.hexdigest()
print "handle/GET func: hashcode, signature: ", hashcode, signature
if hashcode == signature:
return echostr
else:
return ""
except Exception, Argument:
return Argument
4) 重新启动成功后(python main.py 80),点击提交按钮。若提示”token验证失败”, 请认真检查代码或网络链接等。若token验证成功,会自动返回基本配置的主页面,点击启动按钮
5) 为了便于开发者调试,我们提供了URL验证工具供开发者使用。
开发者需填写AccessToken、URL地址、Token,点击“检查参数并发起验证”后,调试工具会发送GET请求到URL所指的服务器,并返回相关调试信息。
# 1.5 重要事情提前交代
接下来,文章准备从两个简单的示例入手。
示例一:实现“你说我学”
示例二:实现“图尚往来”
两个简单的示例后,是一些基础功能的介绍:素材管理、自定义菜单、群发。所有的示例代码是为了简明的说明问题,避免代码复杂化。
在实际中搭建一个安全稳定高效的服务号,建议参考框架如下图:
主要有三个部分:负责业务逻辑部分的服务器,负责对接微信API的API-Proxy服务器,以及唯一的AccessToken中控服务器
1)AccessToken中控服务器:
负责: 提供主动刷新和被动刷新机制来刷新accessToken并存储(为了防止并发刷新,注意加并发锁),提供给业务逻辑有效的accessToken。
优点: 避免业务逻辑方并发获取access_token,避免AccessToken互相覆盖,提高业务功能的稳定性。
2)API-Proxy服务器:
负责:专一与微信API对接,不同的服务器可以负责对接不同的业务逻辑,更可进行调用频率、权限限制。
优点:某台API-proxy异常,还有其余服务器支持继续提供服务,提高稳定性,避免直接暴漏内部接口,有效防止恶意攻击,提高安全性。
# 2 实现“你问我答”
目的:
1)理解被动消息的含义
2)理解收\发消息机制
预实现功能:
粉丝给服务号一条文本消息,服务号立马回复一条文本消息给粉丝,不需要通过公众平台网页操作。
# 2.1 接受文本消息
即粉丝给服务号发送的文本消息。官方wiki链接:接收普通消息
粉丝给服务号发送文本消息:“欢迎开启服务号开发者模式”,在开发者后台,收到公众平台发送的xml 如下:(下文均隐藏了ToUserName 及 FromUserName 信息)
<xml>
<ToUserName><![CDATA[服务号]]></ToUserName>
<FromUserName><![CDATA[粉丝号]]></FromUserName>
<CreateTime>1460537339</CreateTime>
<MsgType><![CDATA[text]]></MsgType>
<Content><![CDATA[欢迎开启服务号开发者模式]]></Content>
<MsgId>6272960105994287618</MsgId>
</xml>
解释:
createTime 是微信公众平台记录粉丝发送该消息的具体时间
text: 用于标记该xml 是文本消息,一般用于区别判断
欢迎开启服务号开发者模式: 说明该粉丝发给服务号的具体内容是欢迎开启服务号开发者模式
MsgId: 是公众平台为记录识别该消息的一个标记数值, 微信后台系统自动产生
# 2.2 被动回复文本消息
即服务号给粉丝发送的文本消息,官方wiki链接: 被动回复用户消息
特别强调:
1) 被动回复消息,即发送被动响应消息,不同于客服消息接口
2) 它其实并不是一种接口,而是对微信服务器发过来消息的一次回复
3) 收到粉丝消息后不想或者不能5秒内回复时,需回复“success”字符串(下文详细介绍)
4) 客服接口在满足一定条件下随时调用
服务号想回复给粉丝一条文本消息,内容为“test”, 那么开发者发送给公众平台后台的xml 内容如下:
<xml>
<ToUserName><![CDATA[粉丝号]]></ToUserName>
<FromUserName><![CDATA[服务号]]></FromUserName>
<CreateTime>1460541339</CreateTime>
<MsgType><![CDATA[text]]></MsgType>
<Content><![CDATA[test]]></Content>
</xml>
特别备注:
1)ToUserName(接受者)、FromUserName(发送者) 字段请实际填写。
2)createtime 只用于标记开发者回复消息的时间,微信后台发送此消息都是不受这个字段约束。
3)text : 用于标记 此次行为是发送文本消息 (当然可以是image/voice等类型)。
4)文本换行 ‘\n’。
# 2.3 回复success问题
查询官方wiki 开头强调: 假如服务器无法保证在五秒内处理回复,则必须回复“success”或者“”(空串),否则微信后台会发起三次重试。
解释一下为何有这么奇怪的规定。发起重试是微信后台为了尽可以保证粉丝发送的内容开发者均可以收到。如果开发者不进行回复,微信后台没办法确认开发者已收到消息,只好重试。
真的是这样子吗?尝试一下收到消息后,不做任何回复。在日志中查看到微信后台发起了三次重试操作,日志截图如下:
三次重试后,依旧没有及时回复任何内容,系统自动在粉丝会话界面出现错误提示“该服务号暂时无法提供服务,请稍后再试”。
如果回复success,微信后台可以确定开发者收到了粉丝消息,没有任何异常提示。因此请大家注意回复success的问题。
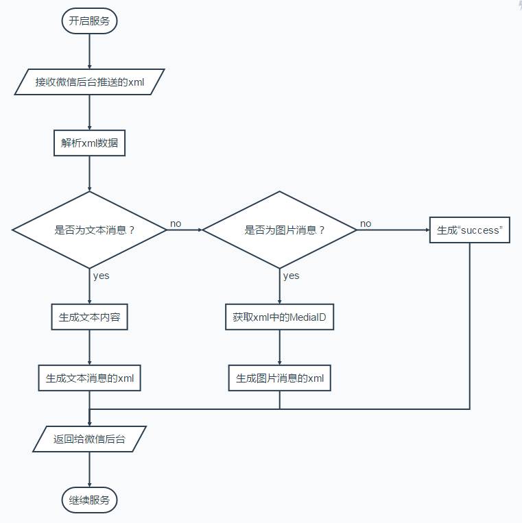
# 2.4 流程图
# 2.5 码代码
main.py文件不改变,handle.py 需要增加一下代码,增加新的文件receive.py, reply.py
1)vim handle.py
# -*- coding: utf-8 -*-#
# filename: handle.py
import hashlib
import reply
import receive
import web
class Handle(object):
def POST(self):
try:
webData = web.data()
print "Handle Post webdata is ", webData
#后台打日志
recMsg = receive.parse_xml(webData)
if isinstance(recMsg, receive.Msg) and recMsg.MsgType == 'text':
toUser = recMsg.FromUserName
fromUser = recMsg.ToUserName
content = "test"
replyMsg = reply.TextMsg(toUser, fromUser, content)
return replyMsg.send()
else:
print "暂且不处理"
return "success"
except Exception, Argment:
return Argment
2)vim receive.py
# -*- coding: utf-8 -*-#
# filename: receive.py
import xml.etree.ElementTree as ET
def parse_xml(web_data):
if len(web_data) == 0:
return None
xmlData = ET.fromstring(web_data)
msg_type = xmlData.find('MsgType').text
if msg_type == 'text':
return TextMsg(xmlData)
elif msg_type == 'image':
return ImageMsg(xmlData)
class Msg(object):
def __init__(self, xmlData):
self.ToUserName = xmlData.find('ToUserName').text
self.FromUserName = xmlData.find('FromUserName').text
self.CreateTime = xmlData.find('CreateTime').text
self.MsgType = xmlData.find('MsgType').text
self.MsgId = xmlData.find('MsgId').text
class TextMsg(Msg):
def __init__(self, xmlData):
Msg.__init__(self, xmlData)
self.Content = xmlData.find('Content').text.encode("utf-8")
class ImageMsg(Msg):
def __init__(self, xmlData):
Msg.__init__(self, xmlData)
self.PicUrl = xmlData.find('PicUrl').text
self.MediaId = xmlData.find('MediaId').text
3)vim reply.py
# -*- coding: utf-8 -*-#
# filename: reply.py
import time
class Msg(object):
def __init__(self):
pass
def send(self):
return "success"
class TextMsg(Msg):
def __init__(self, toUserName, fromUserName, content):
self.__dict = dict()
self.__dict['ToUserName'] = toUserName
self.__dict['FromUserName'] = fromUserName
self.__dict['CreateTime'] = int(time.time())
self.__dict['Content'] = content
def send(self):
XmlForm = """
<xml>
<ToUserName><![CDATA[{ToUserName}]]></ToUserName>
<FromUserName><![CDATA[{FromUserName}]]></FromUserName>
<CreateTime>{CreateTime}</CreateTime>
<MsgType><![CDATA[text]]></MsgType>
<Content><![CDATA[{Content}]]></Content>
</xml>
"""
return XmlForm.format(**self.__dict)
class ImageMsg(Msg):
def __init__(self, toUserName, fromUserName, mediaId):
self.__dict = dict()
self.__dict['ToUserName'] = toUserName
self.__dict['FromUserName'] = fromUserName
self.__dict['CreateTime'] = int(time.time())
self.__dict['MediaId'] = mediaId
def send(self):
XmlForm = """
<xml>
<ToUserName><![CDATA[{ToUserName}]]></ToUserName>
<FromUserName><![CDATA[{FromUserName}]]></FromUserName>
<CreateTime>{CreateTime}</CreateTime>
<MsgType><![CDATA[image]]></MsgType>
<Image>
<MediaId><![CDATA[{MediaId}]]></MediaId>
</Image>
</xml>
"""
return XmlForm.format(**self.__dict)
码好代码之后,重新启动程序,sudo python main.py 80。
# 2.6 在线测试
微信公众平台有提供一个在线测试的平台方便开发者模拟场景测试代码逻辑。正如 2.2被动回复文本消息 交代此被动回复接口不同于客服接口,测试时也要注意区别。
在线测试目的在于测试开发者代码逻辑是否有误、是否符合预期。即便测试成功也不会发送内容给粉丝。所以可以随意测试。
测试结果:
1)”请求失败”,说明代码有问题,请检查代码逻辑。
2)“请求成功”,然后根据返回结果查看是否符合预期。
# 2.7 真实体验
拿出手机,微信扫描服务号二维码,成为自己服务号的第一个粉丝。服务号二维码位置如下图:
测试如下图:
# 3 实现“图”尚往来
目的:
1)引入素材管理
2)以文本消息,图片消息为基础,可自行理解剩余的语音消息、视频消息、地理消息等
预实现功能:
接受粉丝发送的图片消息,并立马回复相同的图片给粉丝。
# 3.1 接收图片消息
即粉丝给服务号发送的图片消息。官方wiki链接:消息管理/接收消息-接受普通消息/ 图片消息从实例讲解,粉丝给服务号发送一张图片消息,在服务号开发者后台接收到的xml如下:
<xml>
<ToUserName><![CDATA[服务号]]></ToUserName>
<FromUserName><![CDATA[粉丝号]]></FromUserName>
<CreateTime>1460536575</CreateTime>
<MsgType><![CDATA[image]]></MsgType>
<PicUrl><![CDATA[http://mmbiz.qpic.cn/xxxxxx /0]]></PicUrl>
<MsgId>6272956824639273066</MsgId>
<MediaId><![CDATA[gyci5a-xxxxx-OL]]></MediaId>
</xml>
特别说明:
PicUrl: 这个参数是微信系统把“粉丝“发送的图片消息自动转化成url。 这个url可用浏览器打开查看到图片。
MediaId: 是微信系统产生的id 用于标记该图片,详情可参考wiki素材管理/获取临时素材,
# 3.2 被动回复图片消息
即服务号给粉丝发送的图片消息。官方wiki链接:消息管理/发送消息-被动回复用户消息/ 图片消息
特别说明:
1) 被动回复消息,即发送被动响应消息,不同于客服消息接口
2) 它其实并不是一种接口,而是对微信服务器发过来消息的一次回复
3) 收到粉丝消息后不想或者不能5秒内回复时,需回复“success”字符串(下文详细介绍)
4) 客服接口在满足一定条件下随时调用
开发者发送给微信后台的xml 如下:
<xml>
<ToUserName><![CDATA[粉丝号]]></ToUserName>
<FromUserName><![CDATA[服务号]]></FromUserName>
<CreateTime>1460536576</CreateTime>
<MsgType><![CDATA[image]]></MsgType>
<Image>
<MediaId><![CDATA[gyci5oxxxxxxv3cOL]]></MediaId>
</Image>
</xml>
这里填写的MediaId的内容,其实就是粉丝的发送图片的原MediaId,所以粉丝收到了一张一模一样的原图。 如果想回复粉丝其它图片怎么呢?
1) 新增素材,请参考 新增临时素材 或者 新增永久素材
2) 获取其MediaId,请参考 获取临时素材MediaID 或者 获取永久素材MediaID
# 3.3 流程图
# 3.4 码代码
只显示更改的代码部分,其余部分参考上小节,在线测试,真实体验,回复空串,请参考 实现"你问我答"。 vim handle.py
# -*- coding: utf-8 -*-
# filename: handle.py
import hashlib
import reply
import receive
import web
class Handle(object):
def POST(self):
try:
webData = web.data()
print "Handle Post webdata is ", webData #后台打日志
recMsg = receive.parse_xml(webData)
if isinstance(recMsg, receive.Msg):
toUser = recMsg.FromUserName
fromUser = recMsg.ToUserName
if recMsg.MsgType == 'text':
content = "test"
replyMsg = reply.TextMsg(toUser, fromUser, content)
return replyMsg.send()
if recMsg.MsgType == 'image':
mediaId = recMsg.MediaId
replyMsg = reply.ImageMsg(toUser, fromUser, mediaId)
return replyMsg.send()
else:
return reply.Msg().send()
else:
print "暂且不处理"
return reply.Msg().send()
except Exception, Argment:
return Argment
# 4 AccessToken
- 关于如何生成 AccessToken 以及使用建议,可查看Access_token 使用说明
特别强调:
1) 第三方需要一个access_token获取和刷新的中控服务器。
2) 并发获取access_token会导致AccessToken互相覆盖,影响具体的业务功能
# 4.3 码代码
再次重复说明,下面代码只是为了简单说明接口获取方式。实际中并不推荐,尤其是业务繁重的服务号,更需要中控服务器,统一的获取accessToken。
vim basic.py
# -*- coding: utf-8 -*-
# filename: basic.py
import urllib
import time
import json
class Basic:
def __init__(self):
self.__accessToken = ''
self.__leftTime = 0
def __real_get_access_token(self):
appId = "xxxxx"
appSecret = "xxxxx"
postUrl = ("https://api.weixin.qq.com/cgi-bin/token?grant_type="
"client_credential&appid=%s&secret=%s" % (appId, appSecret))
urlResp = urllib.urlopen(postUrl)
urlResp = json.loads(urlResp.read())
self.__accessToken = urlResp['access_token']
self.__leftTime = urlResp['expires_in']
def get_access_token(self):
if self.__leftTime < 10:
self.__real_get_access_token()
return self.__accessToken
def run(self):
while(True):
if self.__leftTime > 10:
time.sleep(2)
self.__leftTime -= 2
else:
self.__real_get_access_token()
# 5 临时素材
服务号经常有需要用到一些临时性的多媒体素材的场景,例如在使用接口特别是发送消息时,对多媒体文件、多媒体消息的获取和调用等操作,是通过MediaID来进行的。譬如实现“图”尚往来中,粉丝给服务号发送图片消息,便产生一临时素材。
因为永久素材有数量的限制,但是服务号又需要临时性使用一些素材,因而产生了临时素材。这类素材不在微信公众平台后台长期存储,所以在公众平台官网的素材管理中查询不到,但是可以通过接口对其操作。
其他详情请以公众平台官网wiki介绍为依据。
# 5.1 新建临时素材
- 点此查看接口详情,提供参考代码如何上传素材作为临时素材,供其它接口使用。
vim media.py 编写完成之后,直接运行media.py 即可上传临时素材。
# -*- coding: utf-8 -*-
# filename: media.py
from basic import Basic
import urllib2
import poster.encode
from poster.streaminghttp import register_openers
class Media(object):
def __init__(self):
register_openers()
# 上传图片
def upload(self, accessToken, filePath, mediaType):
openFile = open(filePath, "rb")
param = {'media': openFile}
postData, postHeaders = poster.encode.multipart_encode(param)
postUrl = "https://api.weixin.qq.com/cgi-bin/media/upload?access_token=%s&type=%s" % (
accessToken, mediaType)
request = urllib2.Request(postUrl, postData, postHeaders)
urlResp = urllib2.urlopen(request)
print urlResp.read()
if __name__ == '__main__':
myMedia = Media()
accessToken = Basic().get_access_token()
filePath = "D:/code/mpGuide/media/test.jpg" # 请按实际填写
mediaType = "image"
myMedia.upload(accessToken, filePath, mediaType)
# 5.2 获取临时素材MediaID
临时素材的MediaID 没有提供特定的接口进行统一查询,因此有俩种方式
1) 通过接口上次的临时素材,在调用成功的情况下,从返回JSON数据中提取MediaID,可临时使用
2) 粉丝互动中的临时素材,可从xml 数据提取MediaID,可临时使用
# 5.3 下载临时素材
- 点此查看接口详情
# 5.3.1 手工体验
开发者如何保存粉丝发送的图片呢? 点此查看接口详情,为方便理解,从最简单浏览器获取素材的方法入手,根据实际情况,浏览器输入网址: https://api.weixin.qq.com/cgi-bin/media/get?access_token=ACCESS_TOKEN&media_id=MEDIA_ID (自行替换数据) ACCESS_TOKEN 如 "AccessToken"章节讲解 MEDIA_ID 如 图尚往来/接受图片消息xml中的MediaId 讲解 只要数据正确,则会下载图片到本地,如下图:
# 5.3.2接口获取
现在已经理解这个接口的功能了,只剩码代码了。
vim media.py
# -*- coding: utf-8 -*-
# filename: media.py
import urllib2
import json
from basic import Basic
class Media(object):
def get(self, accessToken, mediaId):
postUrl = "https://api.weixin.qq.com/cgi-bin/media/get?access_token=%s&media_id=%s" % (
accessToken, mediaId)
urlResp = urllib2.urlopen(postUrl)
headers = urlResp.info().__dict__['headers']
if ('Content-Type: application/json\r\n' in headers) or ('Content-Type: text/plain\r\n' in headers):
jsonDict = json.loads(urlResp.read())
print jsonDict
else:
buffer = urlResp.read() # 素材的二进制
mediaFile = file("test_media.jpg", "wb")
mediaFile.write(buffer)
print "get successful"
if __name__ == '__main__':
myMedia = Media()
accessToken = Basic().get_access_token()
mediaId = "2ZsPnDj9XIQlGfws31MUfR5Iuz-rcn7F6LkX3NRCsw7nDpg2268e-dbGB67WWM-N"
myMedia.get(accessToken, mediaId)
直接运行 media.py 即可把想要的素材下载下来,其中图文消息类型的,会直接在屏幕输出json数据段。
# 6 永久素材
# 6.1 新建永久素材的方式
# 6.1.1 手工体验
服务号官网的素材管理新增素材。补充一点,公众平台只以MediaID区分素材,MediaID不等于素材的文件名。MediaID只能通过接口查询,公众平台官网看到的是素材的文件名。

# 6.1.2 新增永久素材
新增永久素材接口(详情见wiki),跟新增临时素材的操作差不多,使用url不一样而已,这里避免重复,以新增永久图文素材接口为例,新增其他类型的素材请参考新增临时素材代码。
vim material.py
# -*- coding: utf-8 -*-
# filename: material.py
import urllib2
import json
from basic import Basic
class Material(object):
# 上传图文
def add_news(self, accessToken, news):
postUrl = "https://api.weixin.qq.com/cgi-bin/material/add_news?access_token=%s" % accessToken
urlResp = urllib2.urlopen(postUrl, news)
print urlResp.read()
if __name__ == '__main__':
myMaterial = Material()
accessToken = Basic().get_access_token()
news = (
{
"articles":
[
{
"title": "test",
"thumb_media_id": "X2UMe5WdDJSS2AS6BQkhTw9raS0pBdpv8wMZ9NnEzns",
"author": "vickey",
"digest": "",
"show_cover_pic": 1,
"content": "<p><img src=\"\" alt=\"\" data-width=\"null\" data-ratio=\"NaN\"><br /><img src=\"\" alt=\"\" data-width=\"null\" data-ratio=\"NaN\"><br /></p>",
"content_source_url": "",
}
]
})
# news 是个dict类型,可通过下面方式修改内容
#news['articles'][0]['title'] = u"测试".encode('utf-8')
# print news['articles'][0]['title']
news = json.dumps(news, ensure_ascii=False)
myMaterial.add_news(accessToken, news)
# 6.2 获取永久素材MediaID
1) 通过新增永久素材接口(点此查看接口详情)新增素材时,保存MediaID
2) 通过获取永久素材列表(下文介绍) 的方式获取素材信息,从而得到MediaID
# 6.3 获取素材列表
获取素材列表(点此查看接口详情)特别说明:此接口只是批量拉取素材信息,不是一次性拉去所有素材的信息,所以可以理解offset字段的含义了吧。
vim material.py
# -*- coding: utf-8 -*-
# filename: material.py
import urllib2
import json
import poster.encode
from poster.streaminghttp import register_openers
from basic import Basic
class Material(object):
def __init__(self):
register_openers()
#上传
def upload(self, accessToken, filePath, mediaType):
openFile = open(filePath, "rb")
fileName = "hello"
param = {'media': openFile, 'filename': fileName}
#param = {'media': openFile}
postData, postHeaders = poster.encode.multipart_encode(param)
postUrl = "https://api.weixin.qq.com/cgi-bin/material/add_material?access_token=%s&type=%s" % (accessToken, mediaType)
request = urllib2.Request(postUrl, postData, postHeaders)
urlResp = urllib2.urlopen(request)
print urlResp.read()
#下载
def get(self, accessToken, mediaId):
postUrl = "https://api.weixin.qq.com/cgi-bin/material/get_material?access_token=%s" % accessToken
postData = "{ \"media_id\": \"%s\" }" % mediaId
urlResp = urllib2.urlopen(postUrl, postData)
headers = urlResp.info().__dict__['headers']
if ('Content-Type: application/json\r\n' in headers) or ('Content-Type: text/plain\r\n' in headers):
jsonDict = json.loads(urlResp.read())
print jsonDict
else:
buffer = urlResp.read() # 素材的二进制
mediaFile = file("test_media.jpg", "wb")
mediaFile.write(buffer)
print "get successful"
#删除
def delete(self, accessToken, mediaId):
postUrl = "https://api.weixin.qq.com/cgi-bin/material/del_material?access_token=%s" % accessToken
postData = "{ \"media_id\": \"%s\" }" % mediaId
urlResp = urllib2.urlopen(postUrl, postData)
print urlResp.read()
#获取素材列表
def batch_get(self, accessToken, mediaType, offset=0, count=20):
postUrl = ("https://api.weixin.qq.com/cgi-bin/material"
"/batchget_material?access_token=%s" % accessToken)
postData = ("{ \"type\": \"%s\", \"offset\": %d, \"count\": %d }"
% (mediaType, offset, count))
urlResp = urllib2.urlopen(postUrl, postData)
print urlResp.read()
if __name__ == '__main__':
myMaterial = Material()
accessToken = Basic().get_access_token()
mediaType = "news"
myMaterial.batch_get(accessToken, mediaType)
# 6.4 删除永久素材
如果我想删除掉 20160102.jpg 这张图片,除了官网直接操作,也可以使用【删除永久素材】接口:点此查看接口详情
首先需要知道该图片的mediaID,方法上小节已讲述。代码可参考上小节:Material().delete() 接口 调用接口成功后,在公众平台官网素材管理的图片中,查询不到已删除的图片。
# 7 自定义菜单
自定义菜单意义作用请参考创建接口 介绍。
目标:三个菜单栏,体验click、view、media_id 三种类型的菜单按钮,其他类型在本小节学习之后,自行请查询公众平台wiki说明领悟。
# 7.1 创建菜单界面
1)根据公众平台wiki 给的json 数据编写代码,其中涉及media_id部分请阅读"永久素材"章节。
vim menu.py
# -*- coding: utf-8 -*-
# filename: menu.py
import urllib
from basic import Basic
class Menu(object):
def __init__(self):
pass
def create(self, postData, accessToken):
postUrl = "https://api.weixin.qq.com/cgi-bin/menu/create?access_token=%s" % accessToken
if isinstance(postData, unicode):
postData = postData.encode('utf-8')
urlResp = urllib.urlopen(url=postUrl, data=postData)
print urlResp.read()
def query(self, accessToken):
postUrl = "https://api.weixin.qq.com/cgi-bin/menu/get?access_token=%s" % accessToken
urlResp = urllib.urlopen(url=postUrl)
print urlResp.read()
def delete(self, accessToken):
postUrl = "https://api.weixin.qq.com/cgi-bin/menu/delete?access_token=%s" % accessToken
urlResp = urllib.urlopen(url=postUrl)
print urlResp.read()
#获取自定义菜单配置接口
def get_current_selfmenu_info(self, accessToken):
postUrl = "https://api.weixin.qq.com/cgi-bin/get_current_selfmenu_info?access_token=%s" % accessToken
urlResp = urllib.urlopen(url=postUrl)
print urlResp.read()
if __name__ == '__main__':
myMenu = Menu()
postJson = """
{
"button":
[
{
"type": "click",
"name": "开发指引",
"key": "mpGuide"
},
{
"name": "公众平台",
"sub_button":
[
{
"type": "view",
"name": "更新公告",
"url": "http://mp.weixin.qq.com/wiki?t=resource/res_main&id=mp1418702138&token=&lang=zh_CN"
},
{
"type": "view",
"name": "接口权限说明",
"url": "http://mp.weixin.qq.com/wiki?t=resource/res_main&id=mp1418702138&token=&lang=zh_CN"
},
{
"type": "view",
"name": "返回码说明",
"url": "http://mp.weixin.qq.com/wiki?t=resource/res_main&id=mp1433747234&token=&lang=zh_CN"
}
]
},
{
"type": "media_id",
"name": "旅行",
"media_id": "z2zOokJvlzCXXNhSjF46gdx6rSghwX2xOD5GUV9nbX4"
}
]
}
"""
accessToken = Basic().get_access_token()
#myMenu.delete(accessToken)
myMenu.create(postJson, accessToken)
2)在腾讯云服务器上执行命令:python menu.py。
3)查看: 重新关注服务号后即可看到新创建菜单界面,题外话,如果不重新关注,服务号界面也会自动更改,但有时间延迟。
如下图所示,点击子菜单“更新公告“(view类型),弹出网页(pc版本)
点击旅行(media_id类型),服务号显示了一篇图文消息,如下图所示:
点击开发指引(click类型),发现服务号系统提示:“该服务号暂时无法提供服务“。
# 7.2 完善菜单功能
查看公众平台自定义菜单与自定义菜单事件推送 后,可知:点击click类型button,微信后台会推送一个event类型的xml 给开发者。
显然,click类型的还需要开发者进一步完善后台代码逻辑,增加对自定义菜单事件推送的响应。
# 7.2.1 流程图
# 7.2.2码代码
- vim handle.py (修改)
# -*- coding: utf-8 -*-
# filename: handle.py
import reply
import receive
import web
class Handle(object):
def POST(self):
try:
webData = web.data()
print "Handle Post webdata is ", webData # 后台打日志
recMsg = receive.parse_xml(webData)
if isinstance(recMsg, receive.Msg):
toUser = recMsg.FromUserName
fromUser = recMsg.ToUserName
if recMsg.MsgType == 'text':
content = "test"
replyMsg = reply.TextMsg(toUser, fromUser, content)
return replyMsg.send()
if recMsg.MsgType == 'image':
mediaId = recMsg.MediaId
replyMsg = reply.ImageMsg(toUser, fromUser, mediaId)
return replyMsg.send()
if isinstance(recMsg, receive.EventMsg):
toUser = recMsg.FromUserName
fromUser = recMsg.ToUserName
if recMsg.Event == 'CLICK':
if recMsg.Eventkey == 'mpGuide':
content = u"编写中,尚未完成".encode('utf-8')
replyMsg = reply.TextMsg(toUser, fromUser, content)
return replyMsg.send()
print "暂且不处理"
return reply.Msg().send()
except Exception, Argment:
return Argment
2)vim receive.py (修改)
# -*- coding: utf-8 -*-
# filename: receive.py
import xml.etree.ElementTree as ET
def parse_xml(web_data):
if len(web_data) == 0:
return None
xmlData = ET.fromstring(web_data)
msg_type = xmlData.find('MsgType').text
if msg_type == 'event':
event_type = xmlData.find('Event').text
if event_type == 'CLICK':
return Click(xmlData)
#elif event_type in ('subscribe', 'unsubscribe'):
#return Subscribe(xmlData)
#elif event_type == 'VIEW':
#return View(xmlData)
#elif event_type == 'LOCATION':
#return LocationEvent(xmlData)
#elif event_type == 'SCAN':
#return Scan(xmlData)
elif msg_type == 'text':
return TextMsg(xmlData)
elif msg_type == 'image':
return ImageMsg(xmlData)
class EventMsg(object):
def __init__(self, xmlData):
self.ToUserName = xmlData.find('ToUserName').text
self.FromUserName = xmlData.find('FromUserName').text
self.CreateTime = xmlData.find('CreateTime').text
self.MsgType = xmlData.find('MsgType').text
self.Event = xmlData.find('Event').text
class Click(EventMsg):
def __init__(self, xmlData):
EventMsg.__init__(self, xmlData)
self.Eventkey = xmlData.find('EventKey').text
# 7.3 体验
编译好代码后,重新启动服务,(sudo python main.py 80),view类型、media_id类型的本身就很容易实现,现在重点看一下click类型的菜单按钮。
微信扫码成为服务号的粉丝,点击菜单按钮“开发指引”。
查看后台日志,发现接收到一条xml,如截图:
服务号的后台代码设置对该事件的处理是回复一条内容为“编写之中”的文本消息,因此服务号发送了一条文本消息给我,如图:
好啦,到此,目标已实现。对于自定义菜单其他类型,均同理可操作。