收藏
回答

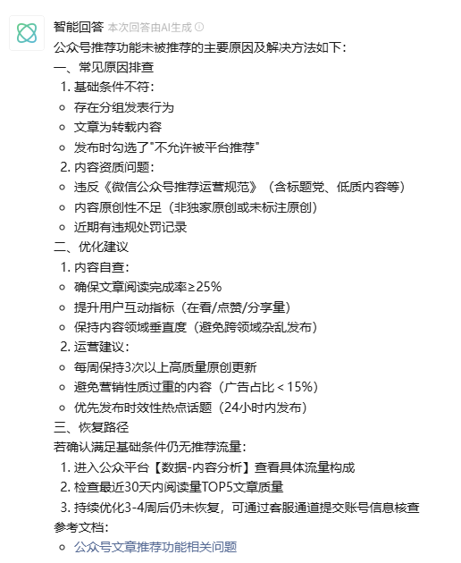
公众号被限流了?阅读量很低,推荐量很低,已经改正了,该怎么处理?希望系统能恢复

公众号ID
opendoor798

公众号被限流了?阅读量很低,推荐量很低,也没有任何通知,个人判断是标题封面用AI做的,内容借鉴了AI的,目前最近半个月每天日更都是纯原创,去了AI,还请客服系统帮我解除限流,进入流量池,万分感谢!!!!

回答关注问题邀请回答
收藏

1 个回答

  • 舒意|Janie👀
    舒意|Janie👀
    10-11

    10-11
    有用 1
    回复 1
    • 职场养生798
      职场养生798
      发表于移动端
      10-11
      这些我都确认过了,避免了
      10-11
      回复
登录 后发表内容
问题标签