收藏
回答

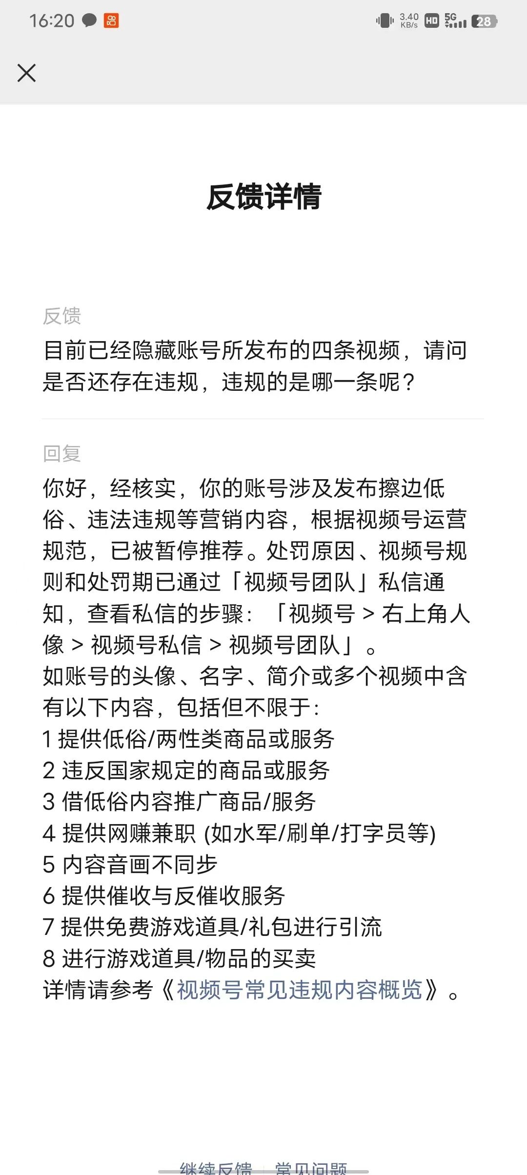
想问下,账号是做财税知识分享和政策分享的,为什么被视频号官方停止推荐30天天?

AppID
卓才财税

想知道,官方能不能给出具体的违规?目前的视频都是自创和分享的,为什么突然就被暂停推荐30天?也没有给出具体原因,后续也屏蔽了部分视频,但是依旧没有接触。

回答关注问题邀请回答
收藏

2 个回答

  • 雪花皮
    雪花皮
    发表于小程序端
    2024-06-16

    重新起号把。

    2024-06-16
    有用
    回复
  • Jianbo
    Jianbo
    2024-06-15

    这个只能对照上面8条自查了。

    2024-06-15
    有用
    回复
登录 后发表内容
问题标签