小程序
小游戏
企业微信
微信支付
扫描小程序码分享
公众号不年审有什么影响吗?
因为公众号不做其它作用了,以前是用来快速注册小程序的,但是现在小程序都要认证了
3 个回答
加粗
标红
插入代码
插入链接
插入图片
上传视频
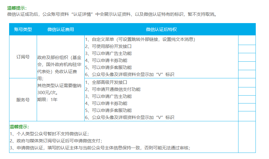
不影响小程序使用,对主体无影响,对管理员也无影响,更不会被自动注销;
只会影响公众号部分接口权限
你好,麻烦通过点击下方“反馈信息”按钮,提供出现问题的。
不认证的公众号会失去认证标识,不能开通流量主广告主功能,菜单栏不能加外部链接,除此之外基本没有影响,如果是闲置公众号的话放着就行了,定期登录防止冻结,要用的时候再认证。
不认证会不会自动被注册?
不认证会不会对主体有什么影响?
不认证会不会对管理员有什么不好影响?
关注后,可在微信内接收相应的重要提醒。
请使用微信扫描二维码关注 “微信开放社区” 公众号
不影响小程序使用,对主体无影响,对管理员也无影响,更不会被自动注销;
只会影响公众号部分接口权限
不认证的公众号会失去认证标识,不能开通流量主广告主功能,菜单栏不能加外部链接,除此之外基本没有影响,如果是闲置公众号的话放着就行了,定期登录防止冻结,要用的时候再认证。
不认证会不会自动被注册?
不认证会不会对主体有什么影响?
不认证会不会对管理员有什么不好影响?