# 库存管理
# 库存体系说明
库存管理分为通用库存和区域仓库库存两套体系。每个 SKU 有且仅有 1 个通用仓(必须),可选关联 0~N 个区域仓库;区域仓库与 SKU 是多对多关系(1 个区域仓可存放多个 SKU,1 个 SKU 也可分布在多个区域仓中)。
两套体系对比:
| 对比项 | 通用库存 | 区域仓库库存 |
|---|---|---|
| 适用场景 | 单仓发货,库存统一管理 | 多仓就近发货,库存分仓管理 |
| 库存设置时机 | 发品时通过 [API] 添加商品 / addproduct 设置 | 仓库创建后通过 [API] 更新区域仓库存数量 / updatewarehousestock 设置 |
| 库存更新接口 | [API] 快速更新库存 / updatestock(商品管理模块) | [API] 更新区域仓库存数量 / updatewarehousestock(区域仓库模块) |
| 发货匹配 | 直接从通用仓发货 | 根据收货地址匹配优先级最高且有库存的仓库 |
# 开发前准备
- 权限与凭证:商家自研可直接调用,使用小店 access_token;第三方服务商需获得商家对
权限集 ID:129的授权,使用 authorizer_access_token - 消息推送配置:本模块无独立事件通知,无需配置
# 接入流程
# 一、通用库存流程
通用库存在发品时通过 [API] 添加商品 / addproduct 的 skus.stock_num(库存数量)和 skus.sku_deliver_info(SKU 库存信息,如库存情况、发货节点)设置。后续更新使用 [API] 快速更新库存 / updatestock,diff_type 支持:1-增加、2-减少、3-直接设置。
# 二、区域仓库初始化流程
区域仓库使用前需完成 4 个步骤:获取地址编码 → 建仓 → 划片 → 设优先级。
覆盖区域层级说明:
覆盖区域通过行政编码(address_id1 ~ address_id4)定义,支持 4 级精度:
| 填写层级 | 覆盖粒度 | 示例 |
|---|---|---|
仅填 address_id1 | 覆盖整个省份 | 广东省(440000000) |
填到 address_id2 | 覆盖某个市 | 广东省广州市 |
填到 address_id3 | 覆盖某个区 | 广东省广州市白云区 |
填到 address_id4 | 覆盖某个街道 | 广东省广州市白云区某街道 |
未填写的层级传 0。行政编码通过 [API] 获取地址行政编码 / getaddresscode 接口获取。
仓库优先级逻辑:
当同一收货地址被多个仓库覆盖时,系统按优先级从高到低匹配发货仓。优先级基于具体地址(省→市→区→街道)设置,同一仓库在不同地区可设置不同优先级。
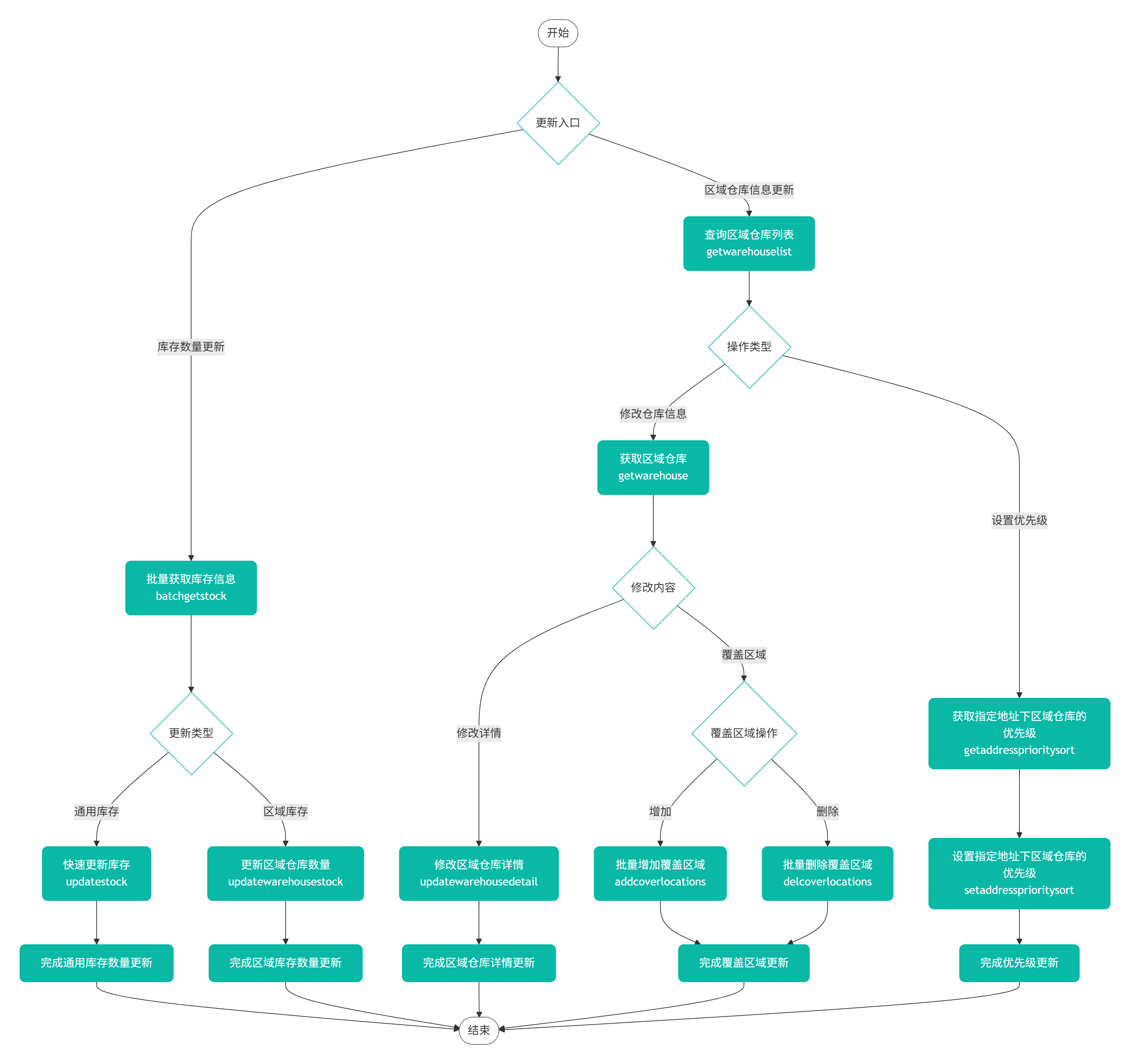
# 三、区域仓库库存管理流程
[API] 批量获取库存信息 / batchgetstock 返回的库存信息中包含区域仓库的 out_warehouse_id 和对应库存数量。更新通用库存使用 [API] 快速更新库存 / updatestock;更新区域仓库存使用 [API] 更新区域仓库存数量 / updatewarehousestock,需指定 product_id + sku_id + out_warehouse_id。diff_type 统一支持:1-增加、2-减少、3-直接设置。
# 四、区域仓库运营管理流程
仓库创建后,可对覆盖区域和仓库信息进行调整:
# 五、下单库存扣减匹配原则
用户下单时,系统按照地址从右往左进行匹配,决定从哪个仓库扣减库存:
匹配规则:
| 条件 | 结果 | 说明 |
|---|---|---|
| 无匹配仓库 | 选择通用库存 | 没有匹配的区域仓,回退到通用仓兜底 |
| 唯一匹配 | 选择当前区域仓 | 唯一匹配,直接使用 |
| 多个匹配 | 选择优先级最高的区域仓 | 优先级通过 [API] 设置仓库优先级 / setaddressprioritysort 配置,未设置则按创建时间排序 |
# 匹配过程示例
输入条件:
- 用户下单地址:(A0, B0, C0, 0)
- 下单库存数量:10
当前 SKU 的全部区域仓:
| 区域仓 | 覆盖地址 | 库存数量 |
|---|---|---|
| wh1 | (A0, B0, C0, 0) | 40 |
| wh2 | (A0, B0, C0, 0) | 30 |
| wh3 | (A0, B0, 0, 0) | 20 |
| wh4 | (A0, B0, C0, D1) | 10 |
| wh5 | (A0, B0, C0, 0) | 5 |
Step 1 — 筛选库存充足的仓(库存 >= 10):
wh5 库存为 5,不足 10,被排除。剩余 {wh1, wh2, wh3, wh4}。
Step 2 — 地址从右往左逐级匹配:
| 匹配层级 | 用户地址 | wh1 (C0,0) | wh2 (C0,0) | wh3 (0,0) | wh4 (C0,D1) | 说明 |
|---|---|---|---|---|---|---|
| 第四级(D) | 0 | 0 通配 | 0 通配 | 0 通配 | D1 不等于 0 | wh4 淘汰 |
| 第三级(C) | C0 | C0 精准匹配 | C0 精准匹配 | 0 通配 | — | wh1、wh2 精准 > wh3 通配 |
| 第二级(B) | B0 | B0 匹配 | B0 匹配 | B0 匹配 | — | 三者均符合 |
匹配核心规则:精准匹配优先于通配匹配。覆盖到区 (A0,B0,C0,0) 的 wh1、wh2 匹配度高于仅覆盖到市 (A0,B0,0,0) 的 wh3。
Step 3 — 得到候选仓库:
| 区域仓 | 覆盖地址 | 库存数量 | 匹配方式 |
|---|---|---|---|
| wh1 | (A0, B0, C0, 0) | 40 | 精准匹配到区 |
| wh2 | (A0, B0, C0, 0) | 30 | 精准匹配到区 |
| wh3 | (A0, B0, 0, 0) | 20 | 通配匹配到市 |
Step 4 — 多个匹配,取优先级最高者:
假设通过 [API] 设置仓库优先级 / setaddressprioritysort 配置了 wh2 优先级高于 wh1 → 最终选择 wh2 发货。
若未通过接口设置优先级,默认按区域仓库创建时间排序(越早创建优先级越高)。
# 常见问题 FAQ
Q:通用库存和区域仓库库存能同时使用吗? A:可以。每个 SKU 必须有 1 个通用仓,区域仓库是可选的。[API] 批量获取库存信息 / batchgetstock 接口会同时返回通用库存和各区域仓库库存。
Q:out_warehouse_id 有什么命名规则?
A:最大长度 128 字符,支持数字 [0-9]、字母 [a-z, A-Z] 及特殊字符 -_ .。同一店铺下同一个 out_warehouse_id 只能创建一个仓库。
Q:覆盖区域的行政编码从哪里获取?
A:通过 [API] 获取地址行政编码 / getaddresscode 接口获取,addr_code 传 0 获取全国省级编码,传省级编码获取市级,以此类推,最多支持 4 级。
Q:下单时区域仓库的发货匹配逻辑是什么? A:系统根据收货地址,按地址从右往左匹配覆盖该地址且库存充足的仓库。无匹配时回退通用库存,有多个匹配时选优先级最高的。详见上方「五、下单库存扣减匹配原则」。
# 接口全览
# 通用库存接口(商品管理模块)
| 中文名 / 英文名 | 请求方式 | 功能说明 |
|---|---|---|
| 批量获取库存信息 / batchgetstock | POST /channels/ec/product/stock/batchget | 根据商品ID获取所有SKU库存,含区域库存 |
| 快速更新库存 / updatestock | POST /channels/ec/product/stock/update | 更新通用仓SKU库存量(增加/减少/设置) |
| 获取库存 / getstock | POST /channels/ec/product/stock/get | 获取单个SKU库存 |
| 获取库存流水 / getstockflow | POST /channels/ec/product/stock/getflow | 查询库存变动记录 |
# 区域仓库接口(区域仓库模块)
| 中文名 / 英文名 | 请求方式 | 功能说明 |
|---|---|---|
| 获取地址行政编码 / getaddresscode | POST /channels/ec/basics/addresscode/get | 获取省市区街道 4 级行政编码,配置覆盖区域的前置步骤 |
| 创建区域仓库 / createwarehouse | POST /channels/ec/warehouse/create | 创建仓库,需指定 out_warehouse_id(唯一,支持数字/字母/-_.) |
| 查询区域仓库列表 / getwarehouselist | POST /channels/ec/warehouse/list/get | 分页查询已创建的仓库列表 |
| 获取区域仓库 / getwarehouse | POST /channels/ec/warehouse/get | 获取仓库名称/介绍/覆盖区域 |
| 修改区域仓库详情 / updatewarehousedetail | POST /channels/ec/warehouse/detail/update | 修改仓库名称和介绍 |
| 批量增加覆盖区域 / addcoverlocations | POST /channels/ec/warehouse/coverlocations/add | 批量为仓库添加覆盖的行政区域 |
| 批量删除覆盖区域 / delcoverlocations | POST /channels/ec/warehouse/coverlocations/del | 批量移除仓库的覆盖区域 |
| 获取仓库优先级 / getaddressprioritysort | POST /channels/ec/warehouse/address/prioritysort/get | 获取指定地址下各仓库的优先级排序 |
| 设置仓库优先级 / setaddressprioritysort | POST /channels/ec/warehouse/address/prioritysort/set | 设置指定地址下各仓库的发货优先级 |
| 获取区域仓库存数量 / getwarehousestock | POST /channels/ec/warehouse/stock/get | 按 product_id + sku_id + out_warehouse_id 查询 |
| 更新区域仓库存数量 / updatewarehousestock | POST /channels/ec/warehouse/stock/update | 增加/减少/设置指定仓库的 SKU 库存 |